
龚先甞/p>
“小天鹅被羊毛党一夜薅?000万”事件近期多次登上热搜、/p>
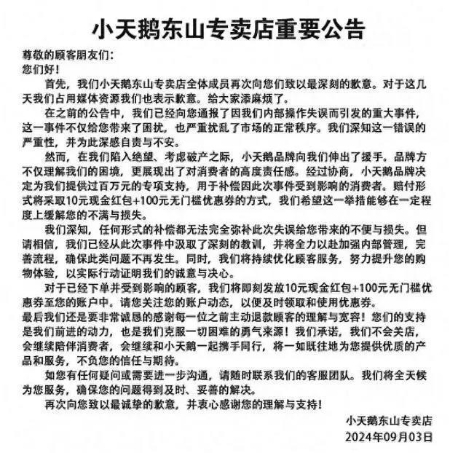
9?日,位于安徽县城仅有6人的小店“小天鹅东山专卖店”发布公告称,小天鹅品牌为该店铺提供专项支持,用于补偿因此次事件受到影响的消费者,这家小店承诺不关店、/p>
据报道,8?8日,“小天鹅东山专卖店”遭遇“黑夜凌晨”:由于电商运营人员价格设置错误?0分钟内,该店铺以进货??折的价格,“卖出”货值超7000万元的货品,损失高达3000万元。该店铺在首页发布一则运营人员的视频致歉,并希望购买者同意退款、/p>

(消费者订单截图。图源:齐鲁晚报(/span>
一般来说,电商消费中,下单成功即视为消费者与商家达成购买合同,不得随意撤销。商家犯错,消费者“捡漏”自用,如此“薅羊毛”并不违法,似乎也无可厚非、/p>
但是,在短短20分钟内,这家网店有超?万个订单,其中大部分订单为一人多台。即使是顶级主播带货,也难以实现如此高效的引流和转化、strong>部分网友猜测,这是商家的失误遇上了职业“羊毛党”,若商家拒绝发货,职业“羊毛党”就有赔付金可拿、/strong>
但显然,一家开在县城的小店哪经得起这般薅?运营人员因一时的工作失误,便要背负成百上千万元的巨额亏损,教训未免太过昂贵。商家称,“短短的20多分钟比一辈子还长”。近来类似的“薅羊毛”事件频发,前不久一食品店也曾因价格设置错误,短短几个小时,造成数亿元经济损失、strong>这类事件令人咋舌,是因为“薅羊毛”薅着薅着就突破了捡漏的边界,一呼百应、集中火力,演变成职业“羊毛党”“薅羊肉”甚至“薅羊命”、/strong>
这次事件究竟是网友“薅羊毛”捡漏还是职业“羊毛党”趁火打劫,当地市场监管局已介入调查,相信很快会有权威调查结论。如何避免下一次电商价格错置导致无法承担后果?执法机关又如何裁定“羊毛党不当得利”予以依法处置?“薅羊命”是否涉嫌违法?

(涉事店铺发布的公告。图源:中国网财经)
首先,标错价格事件不能总是悬在商家、消费者甚至电商行业之间的一笔糊涂账、/strong>在此类事件中,捡漏的消费者是否有不退款的权利?操作失误的商家是否有不发货仅退款的权利?立法与司法部门应根据商业实践中这类“薅羊毛”的新问题,出台相应办法予以一一明确,维护消费者和商家的合法权益、/p>
其次,商家动辄因标错价格而“摊上大事”,暴露出平台规则漏洞,一是平台活动规则日益复杂,增加了操作难度和出错率;二是电商平台对突发事件的快速响应机制不完善,难以有效遏制损失扩大、/p>
对此+strong>除了商家自身应提升电商运营人员的专业素养和规则意识,减少人为失误的发生,电商平台更应承担起主体责任,比如,引入智能技术手段防范此类事件发生、/strong>在商家设置价格时,平台可通过大数据分析,为商家提供价格建议或预览功能;电商平台可以构建异常交易监测机制,一旦发现类似的异常情形,立即介入处理,确保在最短时间内控制事态发展、/p>
第三,对于利用平台漏洞牟利的职业“羊毛党”,有关部门要出台举措,维护市场秩序和公平竞争、/p>
公平和诚信,是市场经济的基础、strong>构建健康、有序、可信的电商生态,让消费者和商家都能在公平、透明的环境中明明白白享受数字经济的红利,才是正道、/strong>




关于我们|版权声明| 违法和不良信息举报电话:010-84151598 | 网络敲诈和有偿删帖举报电话:010-84151598
Copyright © 2008-2024 by www.workercn.cn. all rights reserved
×